2025线上股票配资迈向结构化竞争,十家实盘平台全景梳理
2025线上股票配资迈向结构化竞争,十家实盘平台全景梳理 随着2025年市场结构逐步成熟,线上股票配资正从单纯的工具化阶段,迈向以实盘执行能力为核心的结构化竞争时代。行业中出现的变化包括:交易系统...
2025线上股票配资迈向结构化竞争,十家实盘平台全景梳理 随着2025年市场结构逐步成熟,线上股票配资正从单纯的工具化阶段,迈向以实盘执行能力为核心的结构化竞争时代。行业中出现的变化包括:交易系统...
利率下行背景下,固收+产品兴起满足客户稳健投资需求 在全球多个代表性国家长期利率下行甚至出现负利率的背景下,高净值群体的财富保值变得不再轻松。国内银行理财产品收益下滑,货币基金收益跌至2%上下。然...
贷款利息咋算?这几款实用工具帮你轻松搞定 日常生活中,贷款已成为很多人购车、购房的常见方式,而利息计算则是其中不可忽视的重要环节。对于非金融专业的用户来说,手动计算利息不仅繁琐还容易出错,因此一款...
股票配资选安全合规平台?看这几个关键指标帮你做判断 在当前金融市场中,股票配资已经成为许多投资者扩展交易规模、提高收益的一种常见方式。然而,面对众多的线上股票配资平台,如何挑选一个既安全又合规的平...
国海证券大咖谈固定收益产品新特点及波动、收益相关话题 在时代的浪潮中与时俱进、稳健前行,是成熟投资者资产管理的核心追求。固定收益类产品因其所具有的稳健性,被认为是大类资产配置中的基石。目前市场当前...
股票配资利息真相:并非简单数字,杨方平台深度剖析 配资职业利息是根底,也是要害,配资者向配资公司借得炒股资金,天然需求支付必定的利息给配资公司,大部分配资者关于配资利息的了解也就只是只是这些股票配...
深圳黄金回收全知道!银行、珠宝店、回收公司、在线平台大比拼 在当今的金融市场中,黄金回收业务因其稳定性和保值特性而备受关注。对于有意出售黄金的消费者来说,了解不同的回收渠道及其流程至关重要。以下是...
深圳金价上涨黄金回收火热,回收量增长业务繁忙 随着国内金价持续上涨,近期黄金回收市场迎来热潮。不少消费者开始在高点抛售黄金,记者探访了全国黄金珠宝交易集散地深圳水贝。 深圳:金价持续上涨黄金回收市...
深圳黄金价格上涨,水贝黄金市场热闹,消费者观望情绪浓 “最近黄金价格上涨,这条路几乎天天都在堵。”3月11日下午,网约车司机吕先生驾车经过深圳布心路时说。堵车的地方位于水贝地铁口附近,这里以南方圆...
深圳黄金回收火热,银行黄金投资门槛却提高了 1月29日,现货黄金首次突破5500美元/盎司大关,日内涨超1%。 最近黄金价格上涨迅猛,不断刷新纪录。在广东深圳水贝市场一家从事黄金回收的门店内,不时...
外汇平台怎么选?这些监管机构及开户流程你得知道 你好,在选择外汇平台时,应考虑平台的监管情况、服务质量、交易工具和费用结构等因素。建议选择有良好声誉和合规记录的平台,并注意资金安全。判断一个交易商...
人民币汇率跌破7后逆转回升人民币汇率跌破7后逆转回升,央行释放稳定信号,央行释放稳定信号 原创 何俊妮 钛媒体 ▎在人民币汇率跌破“7”关口后,央行向市场释放信号,人民币对美元汇率在岸和离岸市场...
利润表暗藏玄机!拆解三层楼,看穿公司赚钱真本事 利润表上最大的谎言,就是让许多人相信“账面利润=口袋里的钱”。 我有个朋友开了一家咖啡店,去年财报显示盈利20万,但他却愁眉苦脸地问我:“为什么我账...
股票新开户后多久能取出钱?一文讲清股票取钱规则 一、炒股钱可以随时提出来吗 股票的钱不可以随时取。普通证券账户人民币的转款时间为交易日08:30-16:00。鉴于有些银行开机时间较晚,建议最好在9...
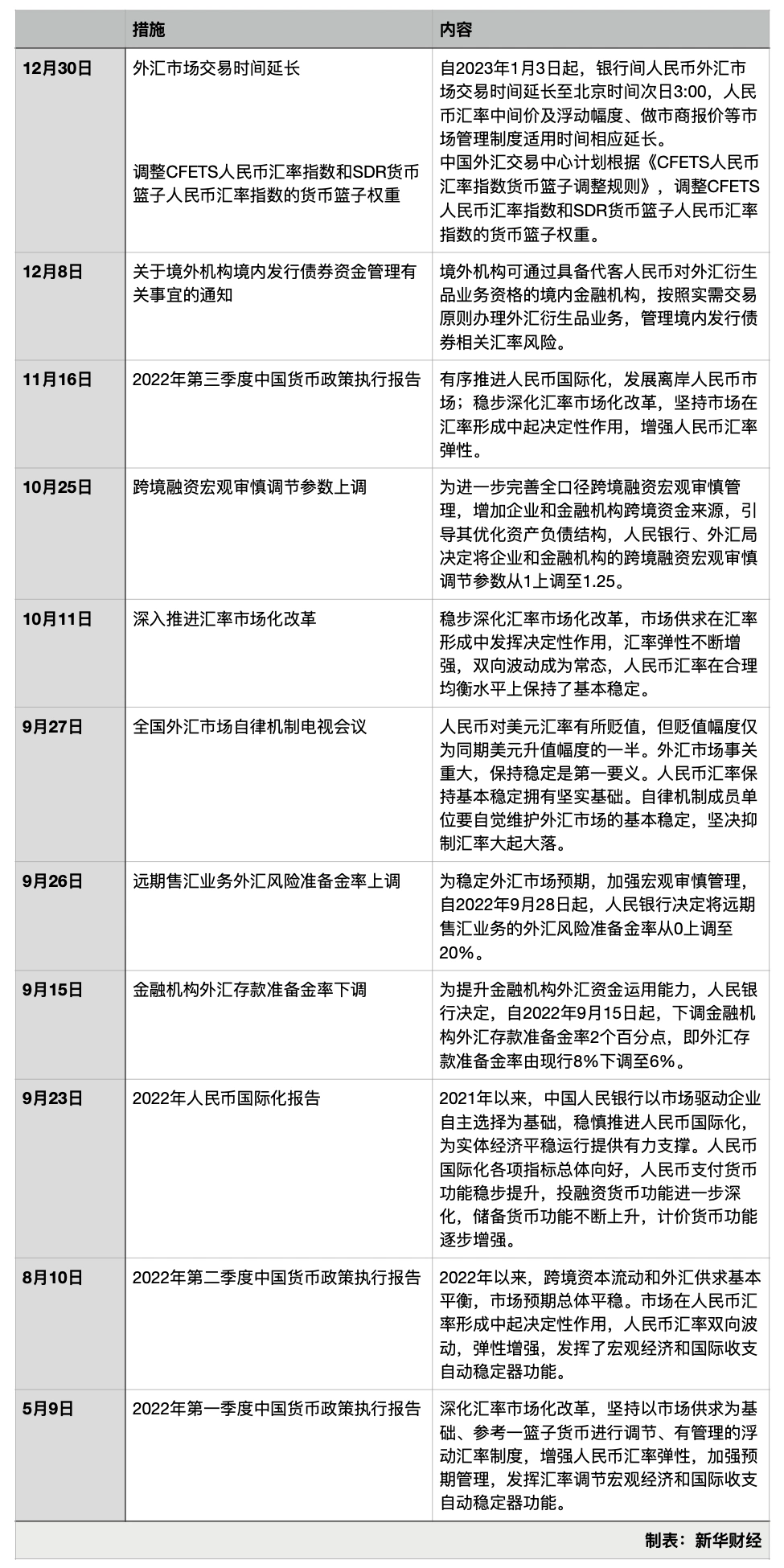
2022年人民币汇率先跌后涨,2023年有望企稳 新华财经北京1月3日电(马萌伟)2022年,受美元指数的波动以及疫情防控政策优化的影响,人民币汇率先跌后涨。全年来看,在岸人民币兑美元累计下跌8....