股票卖不出的原因有哪些?股票跌了不卖会跌完吗?
股票卖不出的原因有哪些?股票跌了不卖会跌完吗? 在股票投资中,有时投资者可能会遇到股票无法卖出的情况,这背后存在多种原因,给投资者带来了诸多困扰。 首先,股票处于跌停状态是常见的无法卖出的原因之一...
股票卖不出的原因有哪些?股票跌了不卖会跌完吗? 在股票投资中,有时投资者可能会遇到股票无法卖出的情况,这背后存在多种原因,给投资者带来了诸多困扰。 首先,股票处于跌停状态是常见的无法卖出的原因之一...
信托公司到底做啥?一文说清资金、不动产等核心业务 金融企业信托业务的种类和主要业务 一、信托的种类和主要业务 信托是指委托人基于对受托人的信任,将其财产权委托给受托人,由受托人 按委托人的意愿以自...
信托公司主要做什么?一文看懂资金、动产、不动产等核心业务 信托业务是什么导语:信托业务是什么呢?信托是一个非常好的财产管理制度,其应用空间非常大,在美国有一种说法,信托业务对人的想象力是完全没有...
新手必看!炒股杠杆配资需先搞懂这4个基础问题,别盲目碰杠杆 对新手来说,炒股杠杆配资是个既陌生又充满诱惑的领域。想要涉足其中,必须先搞懂 4 个基础问题 —— 这些问题是判断自己是否适合配资的 “...
交易模式成熟后仍需注意这些,专注执行完善策略 交易模式成熟后,本来应该是没有问题的,正常推进下去就可以,模式自身会自动调整过来的,只是过程中的波折会有短暂的影响交易模式成熟后仍需注意这些,专注执...
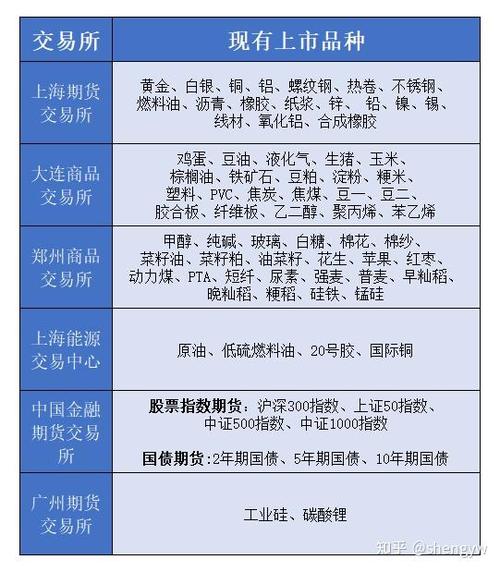
期货市场中,如何判断一手资金最少的品种及利弊? 在期货市场中,投资者出于不同的目的和资金状况,有时会倾向于选择一手所需资金较少的期货品种。那么,怎样去判断哪些期货品种一手所需资金最少呢?选择这类品...