2019 至 2021 年小规模企业所得税季报政策及预缴规定
2019 至 2021 年小规模企业所得税季报政策及预缴规定 第一,根据《国家税务总局关于实施小型微利企业普惠性所得税减免政策有关问题的公告》(国家税务总局公告2019年第2号)规定:“一、自20...
配资论坛
2026-03-03 00:17:12阅读:40
2019 至 2021 年小规模企业所得税季报政策及预缴规定 第一,根据《国家税务总局关于实施小型微利企业普惠性所得税减免政策有关问题的公告》(国家税务总局公告2019年第2号)规定:“一、自20...
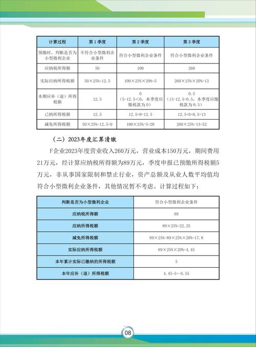
小型微利企业所得税季报常见问题及优惠政策梳理 为深入贯彻党中央、国务院关于减税降费工作的决策部署,今年以来,财政部、税务总局先后制定一系列优惠政策和配套性文件。为了进一步方便纳税人和税务人员正确理...
2022 至 2024 年小型微利企业所得税季报优惠政策及流程 一、适用对象 小型微利企业 二、政策内容 2022年1月1日至2024年12月31日,对年应纳税所得额超过100万元但不超过300万...
小规模企业所得税季报填报要点及政策落实相关注意事项 为落实小型微利企业普惠性所得税减免政策,税务总局对《中华人民共和国企业所得税月(季)度预缴纳税申报表(A类,2018年版)》等部分表单样式及填报...
2022 年 1 月 1 日至 2024 年 12 月 31 日,这些企业和个体工商户可享税收优惠? 一、适用对象 增值税小规模纳税人、小型微利企业和个体工商户 二、政策内容 (一)自2022年1...