科创板网下打新新规发布,参与打新对持股市值有啥新要求?
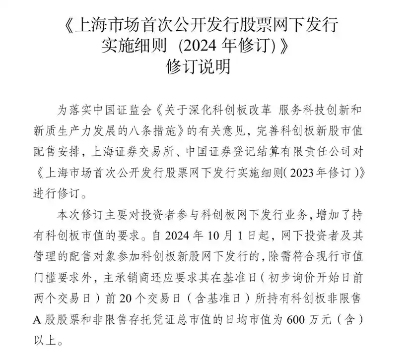
科创板网下打新新规发布,参与打新对持股市值有啥新要求? 科创板网下打新新规出台。 近日,上交所发布《上海市场首次公开发行股票网下发行实施细则(2024年修订)》。 此次修订,主要对投资者参与科创板...
科创板网下打新新规发布,参与打新对持股市值有啥新要求? 科创板网下打新新规出台。 近日,上交所发布《上海市场首次公开发行股票网下发行实施细则(2024年修订)》。 此次修订,主要对投资者参与科创板...
网下打新股要啥条件?老司机详解账户、资金和市值门槛 哈喽各位股友!今天咱们来聊聊一个让很多人又爱又恨的话题——股票打新。你是不是也经常听人说"中签就像中彩票"、"打新稳赚不赔"?别急,在冲进去之前...
新开户打新股的条件及注意事项,你都了解吗? 您好,很高兴为您解答问题。新开户打新股在满足前20个交易日日均持有市值在1万元以上(含1万元)投资者就可以参与新股申购,需要注意的是,在没有开通科创板和...
打新股资格必备条件:证券账户与市值要求全解析 要拥有打新股的资格打新股资格必备条件:证券账户与市值要求全解析,需要满足以下几个主要条件: **一、证券账户要求** 首先,投资者需要拥有一个合法有效...
打新股需要哪些条件?一文科普打新股的条件及知识要点 一,打新股需要的条件: 首先需要有一个证券账户 如果您没有股票账户,线下可以带身份证到证券营业部开户,线上可以找券商客户经理开立一个证券账户即可...
打新股必备条件:股票账户市值与平均持仓要求你了解吗? 1、个人名下有股票账户。 2、申购前的20个交易日,账户内持有的股票市值超过1万元,不满足最低条件不能申购新股。 3、沪市要求新股申购前账户...