银保监会印发银行保险机构关联交易管理办法,加强关联交易监管
银保监会印发银行保险机构关联交易管理办法,加强关联交易监管 为进一步加强关联交易监管,规范银行保险机构关联交易行为,防范利益输送风险,中国银保监会近日印发《银行保险机构关联交易管理办法》(以下简称...
银保监会印发银行保险机构关联交易管理办法,加强关联交易监管 为进一步加强关联交易监管,规范银行保险机构关联交易行为,防范利益输送风险,中国银保监会近日印发《银行保险机构关联交易管理办法》(以下简称...
银保监会推进银行保险业治理银保监会推进银行保险业治理,关联交易管理办法有望近期出台,关联交易管理办法有望近期出台 中国银保监会2日消息,从2021年评估结果看银行关联交易管理制度,银行保险机构公司...
人民银行发布金融控股公司关联交易管理办法,规范关联交易管理 人民网北京2月9日电 (记者罗知之)据人民银行官网消息,为规范金融控股公司关联交易行为,促进金融控股公司稳健经营,防范金融风险银行关联交...
银保监会发布银行保险机构关联交易管理办法征求意见稿 银保监会发布《银行保险机构关联交易管理办法》(征求意见稿) 中证网讯(记者 欧阳剑环)银保监会网站6月21日消息,为进一步加强关联交易监管,规...
某民营股份银行踩雷关联交易,银行如何管理关联交易风险? 在连续踩雷“关联交易”后,某头部民营股份银行最近三年走得磕磕绊绊。 据媒体报道,从2019年的三佳系、保千里开始,到后面的安邦系、华夏人寿,...
中利集团 2021 年度期货套期保值业务相关情况公告 证券代码: 证券简称:中利集团 公告编号:2021-003 本公司及董事会全体成员保证信息披露的内容真实、准确和完整,没有虚假记载、误导性陈述...
国资控股后中来股份将走向何处?连续四年回复深交所问询 国资控股后,中来股份()将走向何处。 近日,中来股份(.SZ)用一份长达30页的公告回复了深交所问询。这已经是中来股份连续四个年度就年报数据回...
5月20日金融监管总局发布决定,修改部分规章有何影响? 5月20日,《中国银行保险报》记者从国家金融监督管理总局官网获悉,金融监管总局发布《关于修改部分规章的决定》(以下简称《决定》),自公布之日...
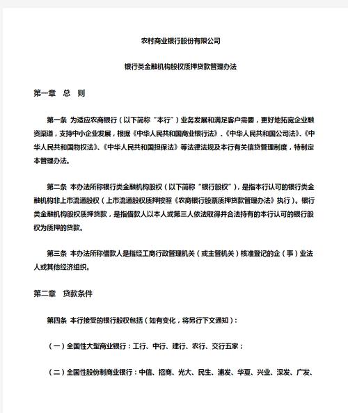
商业银行股权管理办法:总则规定与适用范围及遵循原则 第一章总则 第一条为加强商业银行股权管理,规范商业银行股东行为,保护商业银行、存款人和其他客户的合法权益,维护股东的合法利益,促进商业银行持续健...