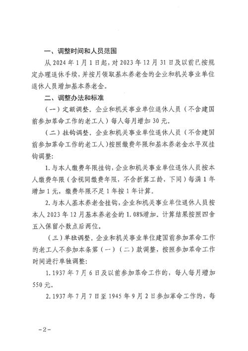
省人社厅、财政厅印发通知:2022年调整退休人员基本养老金
省人社厅、财政厅印发通知:2022年调整退休人员基本养老金 日前,省人社厅、省财政厅印发《关于2022年调整退休人员基本养老金的通知》,从2022年1月1日起,对2021年12月31日前已按规定办...
配资论坛
2025-11-02 00:06:00阅读:64
省人社厅、财政厅印发通知:2022年调整退休人员基本养老金 日前,省人社厅、省财政厅印发《关于2022年调整退休人员基本养老金的通知》,从2022年1月1日起,对2021年12月31日前已按规定办...