固定资产盘点报告怎么写?遇到损失处理看这篇就够了
固定资产盘点报告怎么写?遇到损失处理看这篇就够了 固定资产盘点报告5篇【优】 在不断进步的时代,越来越多人会去使用报告,报告中提到的所有信息应该是准确无误的。我敢肯定,大部分人都对写报告很是头疼的...
配资论坛
2025-12-09 00:13:37阅读:54
固定资产盘点报告怎么写?遇到损失处理看这篇就够了 固定资产盘点报告5篇【优】 在不断进步的时代,越来越多人会去使用报告,报告中提到的所有信息应该是准确无误的。我敢肯定,大部分人都对写报告很是头疼的...
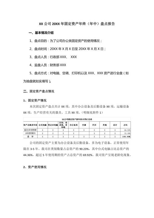
中国石油天然气股份有限公司相关财务及董事会信息公布,2024 年 10 月 29 日发布 3.合并现金流量表(续) 4.分部财务信息 5.3 审计意见类型及审计报告 不适用。 承董事会命 中国石油...
中国船舶股份分析报告:涵盖公司概况、财务与业务等多方面解析 中国船舶股份分析报告 目录公司概况与背景财务数据与指标分析业务板块详解与前景展望行业竞争格局与风险挑战估值模型构建与投资建议总结回顾与未...