预期违约与不安抗辩权的差异:前提条件、主体及依据原因
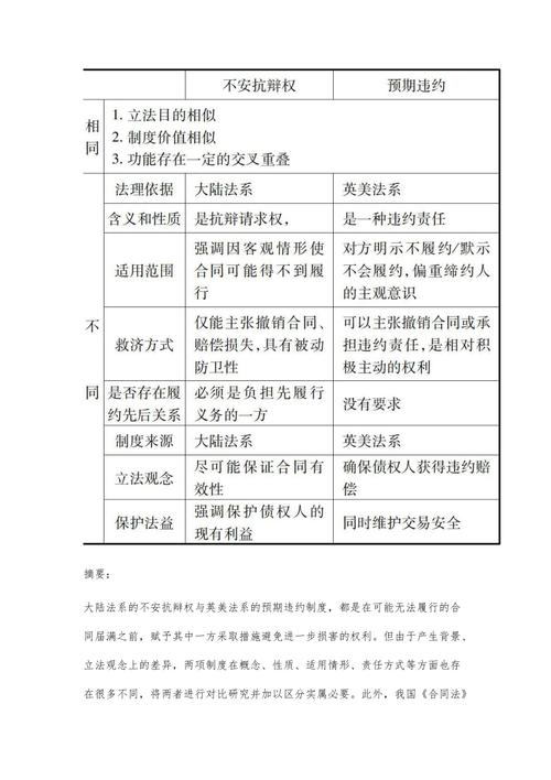
预期违约与不安抗辩权的差异:前提条件、主体及依据原因 一、预期违约与不安抗辩权的差异是什么 预期违约与不安抗辩权的差异是: 1.前提条件不同 行使不安抗辩权的前提条件是双方当事人履行债务的时间有先...
配资论坛
2025-05-12 00:09:50阅读:105
预期违约与不安抗辩权的差异:前提条件、主体及依据原因 一、预期违约与不安抗辩权的差异是什么 预期违约与不安抗辩权的差异是: 1.前提条件不同 行使不安抗辩权的前提条件是双方当事人履行债务的时间有先...