长沙股东及股权变更全攻略,这些材料准备好是关键
<配资论坛>长沙股东及股权变更全攻略,这些材料准备好是关键配资论坛>
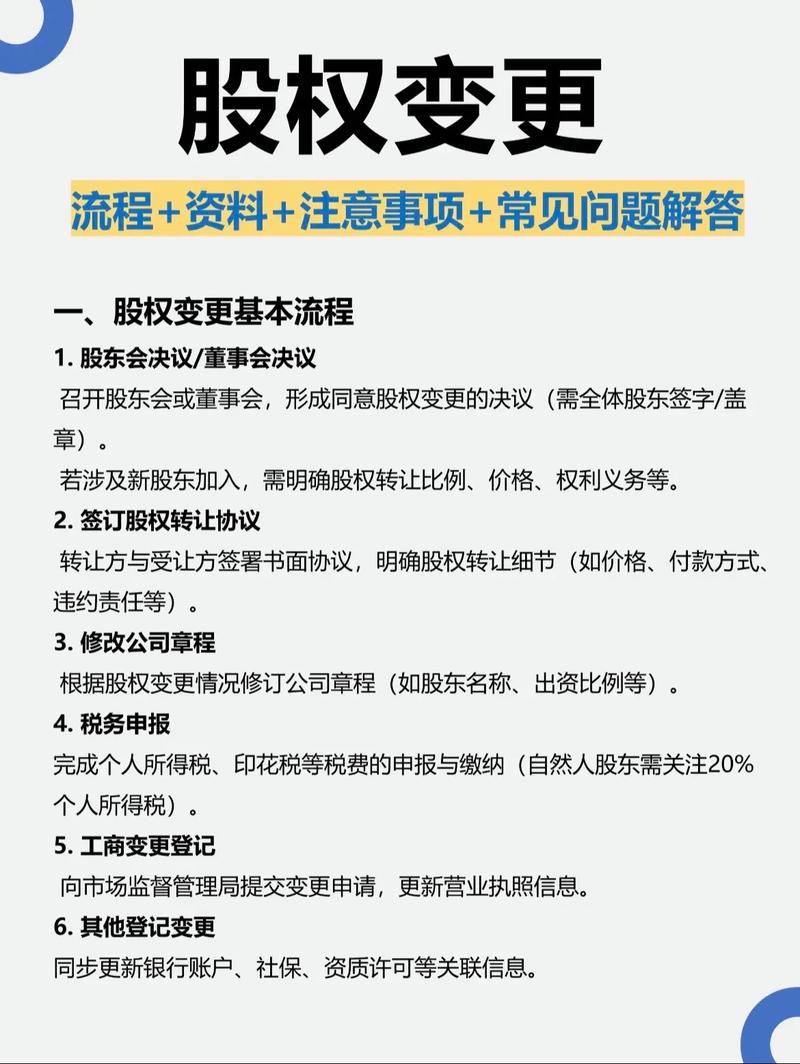
在长沙进行股东及股权变更,准备齐全材料是顺利办理的关键。对于创业者和企业负责人来说,了解清楚所需材料能节省大量时间和精力。下面就为大家详细介绍办理过程中需要准备的各类文件。

苏州好账本财务咨询
苏州好账本财务咨询有限公司
打开百度APP
立即扫码下载
立即预约


首先是基础身份材料,企业需提供最新的营业执照副本原件及复印件,这是证明企业合法经营的重要凭证。同时,法定代表人的身份证原件和复印件也必不可少,若委托他人办理,还需额外准备授权委托书和被委托人的身份证原件及复印件。这些材料能确保办理主体的合法性和可追溯性。

其次是股权变更相关的核心文件。包括股东会或股东大会决议变更企业股东需要什么资料,该决议需经全体股东签字确认,明确股权变更的比例、价格、新股东信息等重要内容。还有股权转让协议,协议中要详细列出转让方、受让方的基本信息,以及股权的份额、转让价格、支付方式、违约责任等条款。此外,修改后的公司章程或公司章程修正案也是必须提交的,它能体现新的股东结构和股权分配情况。

最后是其他可能需要的补充材料。如涉及国有资产的股权变更长沙股东及股权变更全攻略,这些材料准备好是关键,需提供国有资产管理部门的批准文件;若股权变更导致公司类型发生变化,还可能需要提供相关部门的审批文件。同时,公司需填写《公司变更登记申请书》,并加盖公章。准备好这些材料后,就可以前往当地市场监督管理局办理股权变更登记手续了。建议提前咨询当地部门,确认是否有特殊要求,以确保变更过程顺利进行。
作者声明:作品含AI生成内容
本文 配资论坛 原创,转载保留链接!网址:http://wwww.gxdysm.com/post/1068.html
【原创声明】本文为配资论坛原创作品,著作权归作者所有。未经作者书面授权,禁止任何形式的转载、复制或使用。违者将依法追究法律责任。











