有限责任公司员工离职,公司按章程强制回购股权合法吗?
<配资论坛>有限责任公司员工离职,公司按章程强制回购股权合法吗?配资论坛>
公司章程规定“股东必须在职才能持股”,员工离职时,公司能否强制低价回购其股权?这合法吗?
核心结论:这样的规定,原则上是有效的。
这并非公司“霸王条款”,而是有法律和法理支撑的。关键在于三个词:人合性、意思自治、合法程序。
1、有限责任公司具有强“人合性”。这意味着股东之间的信任与合作至关重要。许多员工股东之所以能入股,正是基于其员工身份和与公司的紧密关系。当劳动关系解除,这种合作基础就不复存在,允许公司回购股权以维持股东结构的稳定,是法律所认可的。
2、章程是公司的“宪法”。公司章程对公司、股东、董事、监事、高级管理人员具有约束力。如果该“离职退股”条款在制定或修改时,经过了法定程序(例如,代表三分之二以上表决权的股东通过),并且该股东当初在公司章程上签了字,那么就视为他同意了这项规则,对他具有法律约束力。
3、司法实践明确支持。

最高人民法院发布的96号指导案例明确指出:有限责任公司章程中关于“人走股留”(即离职退股)的规定,符合有限责任公司的封闭性和人合性特点,系公司自治原则的体现,不违反公司法的禁止性规定,应认定为有效。
所以,公司依据合法、有效的章程条款,要求离职员工退股,这个大方向是站得住脚的。
第二, “强制”可以,但“低价”必须合理。

这是争议的真正焦点。公司有权依据章程“强制”回购,但回购的价格不能是任意的、显失公平的“低价”。
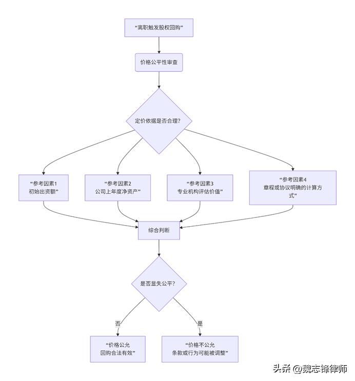
1、什么是“合理的价格”? 法律没有统一公式,但实践中主要参考图中几个因素:

如果公司约定的回购价格过分低于股权的实际价值,离职股东可以请求法院予以调整。法院可能会委托第三方机构进行评估,以确定公平价格。
2、必须履行法定程序。公司回购自己股东的股权,会导致公司注册资本在实质上减少。因此,公司必须严格遵循公司法关于减资的程序。如果公司未履行这些保护债权人的法定程序,回购行为在法律上可能无法完成,甚至可能被认定为违法。
给公司管理者三条建议:
1、前置设计要合法:在设立员工持股平台或进行股权激励时,就将“离职退股”条款清晰、公平地写入章程或单独的协议,并确保每位持股员工签字确认。
2、回购价格要公允:价格条款应尽量与净资产、估值等客观指标挂钩有限责任公司员工离职,公司按章程强制回购股权合法吗?,避免约定极端低价,以减少未来纠纷。
3、操作程序要规范:一旦触发回购,务必召开股东会有限责任公司员工能否持股,并严格履行法定的减资程序,做到流程合规。
只有事先设计周全、操作合法合规,这样的条款才能真正成为稳定公司股权结构、激励核心人才的利器,而不是引发纠纷的导火索。
本文 配资论坛 原创,转载保留链接!网址:http://wwww.gxdysm.com/post/1754.html
【原创声明】本文为配资论坛原创作品,著作权归作者所有。未经作者书面授权,禁止任何形式的转载、复制或使用。违者将依法追究法律责任。











