人民币一贬值,这些股票为啥反而涨?通俗解释受益股
<配资论坛>人民币一贬值,这些股票为啥反而涨?通俗解释受益股配资论坛>
根据市场观察,当前人民币贬值的趋势对一些概念股产生了积极的影响,这些股票成为了投资者关注的焦点。那么,我们来解释一下什么是"人民币贬值受益概念股"以及它们在股票分析中如何应用。
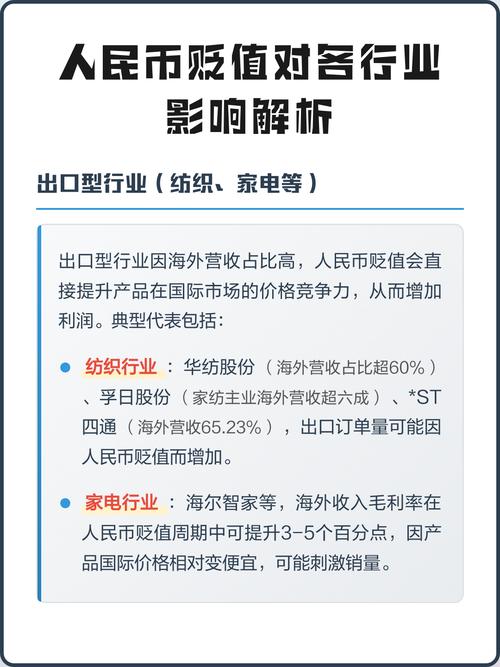
"人民币贬值受益概念股"指的是那些受益于人民币贬值的概念股票。当人民币贬值时,出口相关企业的竞争力会增强,因为他们的产品在国际市场上会更具价格竞争优势。因此,这些公司的股票价格有望受到提振。同时,旅游、海外消费、海外教育等行业也会因为人民币贬值而受益,在海外购物和旅游成本相对降低的情况下,这些行业的相关企业可能会迎来更多的需求和利润。

在股票分析中人民币一贬值,这些股票为啥反而涨?通俗解释受益股,投资者可以利用一些技术指标来寻找并挖掘人民币贬值受益概念股的潜在机会。可以关注与出口和海外消费相关的行业和公司。其次,可以通过股票价格走势的技术图形分析来寻找潜在的买入信号,例如,趋势线突破、均线交叉等技术指标。此外,还可以关注财务数据,如企业盈利能力、资产负债情况和现金流等,以评估其投资潜力和风险。
总结起来,人民币贬值受益概念股是指那些受益于人民币贬值的行业和公司,在股票分析中可以通过关注行业和公司基本面以及技术指标来寻找投资机会。这些股票的涨跌与人民币的汇率变动密切相关人民币贬值受益股什么意思,因此需要投资者密切关注人民币贬值的相关因素,并结合技术分析进行选股。
本文 配资论坛 原创,转载保留链接!网址:http://wwww.gxdysm.com/post/2180.html
【原创声明】本文为配资论坛原创作品,著作权归作者所有。未经作者书面授权,禁止任何形式的转载、复制或使用。违者将依法追究法律责任。










