商业银行金融资产风险分类暂行办法公开征求意见:银保监会完善信用风险防控新机制
<配资论坛>商业银行金融资产风险分类暂行办法公开征求意见:银保监会完善信用风险防控新机制配资论坛>
4月30日,中国银保监会官网披露:中国银保监会开始就《商业银行金融资产风险分类暂行办法》公开征求意见。
据中国银保监会官网,为促进商业银行准确评估信用风险,真实反映资产质量,中国银行保险监督管理委员会制定了《商业银行金融资产风险分类暂行办法》(以下简称《暂行办法》),现向社会公开征求意见。银保监会将根据各界反馈意见,进一步修改完善《暂行办法》并适时发布。
信用风险是我国银行业面临的最主要风险,完善的风险分类制度是有效防控信用风险的前提。1998年,人民银行发布《贷款风险分类指导原则》(银发〔1998〕151号),提出了五级分类概念。2007年,原银监会发布《贷款风险分类指引》(银监发〔2007〕54号,以下简称《指引》),进一步明确了五级分类监管要求。近年来,我国商业银行金融资产的风险特征发生了较大变化,风险分类实践面临诸多新情况和新问题,暴露出现行风险分类监管制度存在的不足。2017年,巴塞尔委员会发布了《审慎处理资产指引——关于不良暴露和监管容忍的定义》,明确了不良资产和重组资产的认定标准和分类要求,以增强全球银行业资产风险分类标准的一致性和结果的可比性。借鉴国际最新要求并结合国内监管实践,制订并尽快发布实施《暂行办法》,以取代现行《指引》,对于推动商业银行加强信用风险管理具有重要意义。
《暂行办法》共六章48条,要求商业银行遵循真实性、及时性、审慎性和独立性原则,对承担信用风险的金融资产开展风险分类。与现行《指引》相比,《暂行办法》拓展了风险分类的资产范围,提出了新的风险分类核心定义,强调以债务人为中心的分类理念,明确把逾期天数作为风险分类的客观指标,细化重组资产的风险分类要求。同时,《暂行办法》针对商业银行加强风险分类管理提出了系统化要求,并明确了监督管理有关要求。

延展
《商业银行金融资产风险分类暂行办法(征求意见稿)》答记者问
为促进商业银行准确识别信用风险,真实反映资产质量,近日,中国银行保险监督管理委员会制定了《商业银行金融资产风险分类暂行办法(征求意见稿)》(以下简称《暂行办法》),面向社会公开征求意见,有关部门负责人就《暂行办法》回答了记者提问。
一、制定《暂行办法》的背景是什么?
信用风险是我国银行业面临的最主要风险,完善的风险分类制度是有效防控信用风险的前提和基础。1998年,人民银行发布《贷款风险分类指导原则》(银发〔1998〕151号),提出了五级分类概念。2007年,原银监会发布《贷款风险分类指引》(银监发〔2007〕54号,以下简称《指引》),进一步明确了五级分类监管要求。近年来,随着我国经济持续发展,商业银行金融资产的风险特征发生了较大变化,风险分类实践面临诸多新情况和新问题,暴露出现行风险分类监管制度存在的一些不足,如覆盖范围不全面、分类标准不清晰、落实执行不严格等。从国际上看,2017年4月,巴塞尔委员会发布《审慎处理资产指引——关于不良暴露和监管容忍的定义》,明确了不良资产和重组资产的认定标准和分类要求,以增强全球银行业资产风险分类标准的一致性和结果的可比性。借鉴国际规则并结合国内监管实践,银保监会发布实施《暂行办法》,取代现行《指引》,能够促进商业银行做实金融资产风险分类,准确识别风险水平,有利于银行业有效防范化解信用风险,提升服务实体经济水平。
二、对金融资产开展风险分类应遵循什么原则?
商业银行对金融资产开展风险分类时,应严格遵循真实性、及时性、审慎性和独立性原则。准确分类是商业银行做好信用风险管理的出发点。商业银行应严格按照《暂行办法》要求开展风险分类,并根据债务人履约能力以及金融资产风险变化情况,及时、动态调整分类结果。对于暂时难以掌握风险状况的金融资产,商业银行应从严把握分类标准,从低确定分类等级。特别需要强调的是,商业银行应在依法依规前提下,独立判断金融资产的风险程度,不受其他因素左右而影响分类结果,确保风险分类能够真实、准确反映金融资产内在风险。
三、《暂行办法》的主要内容是什么?

《暂行办法》共六章48条,除总则和附则外,主要包括四方面内容。一是提出金融资产风险分类要求。明确金融资产五级分类定义,设定零售资产和非零售资产的分类标准,对债务逾期、资产减值、逃废债务、联合惩戒等特定情形,以及分类上调、企业并购涉及的资产分类等问题提出具体要求。二是提出重组资产的风险分类要求。细化重组资产定义、认定标准以及退出标准,明确不同情形下的重组资产分类要求,设定重组资产观察期。三是加强银行风险分类管理。要求商业银行健全风险分类治理架构,制定风险分类管理制度,明确分类方法、流程和频率,开发完善信息系统,加强监测分析、信息披露和文档管理。四是明确监督管理要求。监管机构定期对商业银行风险分类管理开展评估,对违反要求的银行采取监管措施和行政处罚。
四、《暂行办法》为什么要拓宽风险分类的金融资产范围?
随着近年来银行业务快速发展,商业银行的资产结构发生了较大变化,贷款在金融资产中的占比总体下降,非信贷资产占比明显上升。现行《指引》主要针对贷款提出分类要求,对贷款以外的其他资产以及表外项目规定不细致。部分商业银行对投资债券、同业资产、表外业务等没有开展风险分类,或“一刀切”全部分为正常类。商业银行投资的资管产品结构较为复杂,许多银行对投资的资管产品没有进行穿透管理,难以掌握其真实风险。为此,《暂行办法》将风险分类对象由贷款扩展至承担信用风险的全部金融资产,对非信贷资产提出了以信用减值为核心的分类要求,特别是对资管产品提出穿透分类要求,有利于商业银行全面掌握各类资产的信用风险,针对性加强信用风险防控。
五、如何理解以债务人为中心的风险分类理念?
根据现行《指引》,贷款风险分类以单笔贷款为对象,同一债务人名下的多笔贷款的分类结果不尽一致,既可以是正常类,也可以分为关注类、次级类、可疑类或损失类。巴塞尔委员会在《审慎处理资产指引——关于不良暴露和监管容忍的定义》中明确指出,如果银行的非零售交易对手有任何一笔风险暴露发生实质性不良,应将其所有风险暴露均认定为不良。借鉴“实质性”不良的概念,考虑到对公客户公司治理和财务数据相对完善,《暂行办法》要求商业银行对非零售资产金融资产进行分类时,应以评估债务人的履约能力为中心,债务人在本行债务有5%以上分类为不良的,本行其他债务均应分类为不良。
需要指出的是,以债务人为中心并非不考虑担保因素。对于不良资产,商业银行可以依据单笔资产的担保缓释程度,将同一非零售债务人名下的不同债务分为次级类、可疑类或损失类。对于零售资产,考虑到业务种类差异、抵押担保等因素影响,银行也可以对单笔资产进行风险分类。
六、风险分类如何考虑逾期天数的影响?
商业银行开展风险分类的核心是准确判断债务人偿债能力恶化程度,逾期天数长短是反映资产恶化程度的重要指标。然而商业银行金融资产风险分类暂行办法公开征求意见:银保监会完善信用风险防控新机制,现行《指引》对逾期天数与分类等级关系的规定不够清晰,导致一些银行以担保充足为由,未将全部逾期90天以上的债权纳入不良。《暂行办法》明确规定,金融资产逾期后应至少归为关注类,逾期90天以上应至少归为次级类,逾期270天以上应至少归为可疑类,逾期360天以上应归为损失类。《暂行办法》实施后商业银行信用风险管理指引,逾期90天以上的债权,即使抵押担保充足,也应归为不良。同时,考虑到非零售债务人逾期90天以上所反映出的风险严重程度,规定同一债务人在所有银行的债务中逾期90天以上债务已经超过5%的,各银行均应将其债务归为不良。
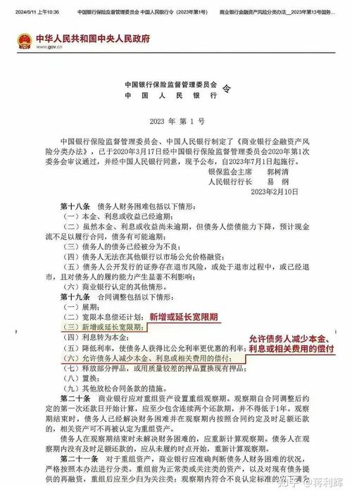
七、《暂行办法》对重组资产的规定有哪些变化?
现行《指引》对重组贷款涉及的“债务人财务状况恶化”以及“合同调整”两个关键性概念规定的不够详细,并且规定重组贷款应分为不良贷款。借鉴国际监管规则,《暂行办法》进一步细化了重组的概念。一是明确了重组资产定义,重点对“财务困难”和“合同调整”两个概念作出详细的规定,细化符合重组概念的各种情形,有利于银行分类时对照实施,堵塞监管套利的空间。二是根据“实质重于形式”原则,不再统一要求重组贷款必须分为不良,但应至少分为关注类。对于重组前已经不良的,要求重组后观察期内不得上调为正常或关注类。三是将重组观察期由至少6个月延长为至少1年,在观察期内采取相对缓和的措施,有利于推动债务重组顺利进行。
八、商业银行应如何落实《暂行办法》?
商业银行应按照《暂行办法》规定,在持续稳健经营前提下,制定科学合理的工作计划,全面排查金融资产风险分类管理中存在的问题,尽快整改到位。对于新发生业务,要严格按照本办法要求进行分类。对于存量资产,应在过渡期内重新分类,确保按时达标。同时,商业银行要按照新的监管要求,建立健全风险分类治理架构,完善风险分类管理制度,优化信息系统功能,加强监测分析和信息披露,切实提升风险分类管理水平。
编辑 岳彩周
本文 配资论坛 原创,转载保留链接!网址:http://wwww.gxdysm.com/post/1308.html
【原创声明】本文为配资论坛原创作品,著作权归作者所有。未经作者书面授权,禁止任何形式的转载、复制或使用。违者将依法追究法律责任。











