社保卡里的钱咋取?一文讲清社保账户资金构成及取现规则
<配资论坛>社保卡里的钱咋取?一文讲清社保账户资金构成及取现规则配资论坛>
很多人常年使用社保卡看病、买药、领养老金,却始终没弄明白卡里到底存着哪些钱、哪些能自由支取、哪些绝对不能动,甚至轻信“医保卡提现”“养老账户套现”的骗局,轻则资金损失,重则触犯法规。社保卡并非单一账户,而是集成社保账户与金融账户的复合卡片,两个账户相互独立、资金用途不同、取现规则天差地别,能否取钱、怎么取,完全由账户属性与法定条件决定。

本文结合《社会保险法》原文、人社部2026年社保账户管理新规、国家医保局个人账户使用细则,用通俗语言全面拆解社保卡内全部资金构成、合法使用范围、合规取现流程、高频误区与防骗指南,全程无专业术语堆砌、不啰嗦、无无关内容,普通人看完就能清晰区分可用资金、守住账户安全、合规支取每一分钱。
一、核心基础:一张卡两个独立账户,先分清再谈取钱
社保卡的所有资金都分属两个完全隔离的账户,功能、来源、用途、取现规则互不通用,这是理解所有问题的前提,90%的误解都源于混淆两个账户。
(一)社保账户:专款专用的保障账户,原则上不能取现
社保账户是社保卡的核心功能账户,对接医保、养老保险、失业、工伤、生育五大险种,仅用于记录参保信息、存储个人账户资金、实现就医结算与待遇核算,资金定向用于医疗消费、养老储备,正常参保状态下严禁提前取现,仅法定特殊情形可申请清算提取。该账户无需单独激活,领卡后启用社保功能即可使用,与金融账户密码独立、资金不互通,不能直接转账到金融账户。
(二)金融账户:等同普通借记卡的银行账户,激活后自由支取
金融账户是社保卡搭载的银联借记卡账户,由卡面标注的合作银行发行,具备存取现金、转账、消费、缴费、理财等全部银行卡功能,激活后账户内资金可自由支取,无任何限制。养老金、失业金、工伤津贴、生育津贴、各类民生补贴、医保个人账户清算资金,均统一发放至该账户,未激活则资金无法到账或支取,激活流程与普通银行卡一致,免收年费、小额账户管理费、同行异地取现手续费。
简单概括:社保账户是“专用保障钱包”,金融账户是“通用现金钱包”,前者守规则、后者自由用,绝对不能混为一谈。
二、社保卡里全部资金明细:每一笔钱的来源与用途
(一)社保账户内资金构成
1. 职工医保个人账户余额
这是最常见的社保账户资金,仅职工医保、灵活就业职工医保参保人享有,城乡居民医保(原新农合)绝大多数地区无此账户。资金来源于个人缴费部分全额划入+单位缴费按年龄比例划入,按月到账、逐年结转、计算利息、可继承,专门用于定点医院门诊自付费用、住院自付部分、定点药店购药、医用耗材支付,2026年全国推行家庭共济,可用于配偶、父母、子女的医疗自付费用,日常状态下不能取现。
2. 养老保险个人账户余额
职工养老保险个人缴费比例8%全额计入该账户,灵活就业人员按
社保卡里有哪些钱,能取出来哪些钱,能取出来吗
很多人常年使用社保卡看病、买药、领养老金,却始终没弄明白卡里到底存着哪些钱、哪些能自由支取、哪些绝对不能动,甚至轻信“医保卡提现”“养老账户套现”的骗局,轻则资金损失,重则触犯法规。社保卡并非单一账户,而是集成社保账户与金融账户的复合卡片,两个账户相互独立、资金用途不同、取现规则天差地别,能否取钱、怎么取,完全由账户属性与法定条件决定。
本文结合《社会保险法》原文、人社部2026年社保账户管理新规、国家医保局个人账户使用细则,用通俗语言全面拆解社保卡内全部资金构成、合法使用范围、合规取现流程、高频误区与防骗指南,全程无专业术语堆砌、不啰嗦、无无关内容,普通人看完就能清晰区分可用资金、守住账户安全、合规支取每一分钱。
一、核心基础:一张卡两个独立账户,先分清再谈取钱
社保卡的所有资金都分属两个完全隔离的账户,功能、来源、用途、取现规则互不通用,这是理解所有问题的前提,90%的误解都源于混淆两个账户。
(一)社保账户:专款专用的保障账户,原则上不能取现
社保账户是社保卡的核心功能账户,对接医保、养老保险、失业、工伤、生育五大险种,仅用于记录参保信息、存储个人账户资金、实现就医结算与待遇核算,资金定向用于医疗消费、养老储备,正常参保状态下严禁提前取现,仅法定特殊情形可申请清算提取。该账户无需单独激活,领卡后启用社保功能即可使用,与金融账户密码独立、资金不互通,不能直接转账到金融账户。
(二)金融账户:等同普通借记卡的银行账户,激活后自由支取
金融账户是社保卡搭载的银联借记卡账户,由卡面标注的合作银行发行,具备存取现金、转账、消费、缴费、理财等全部银行卡功能,激活后账户内资金可自由支取,无任何限制。养老金、失业金、工伤津贴、生育津贴、各类民生补贴、医保个人账户清算资金,均统一发放至该账户,未激活则资金无法到账或支取,激活流程与普通银行卡一致,免收年费、小额账户管理费、同行异地取现手续费。
简单概括:社保账户是“专用保障钱包”,金融账户是“通用现金钱包”,前者守规则、后者自由用,绝对不能混为一谈。
二、社保卡里全部资金明细:每一笔钱的来源与用途
(一)社保账户内资金构成
1. 职工医保个人账户余额
这是最常见的社保账户资金,仅职工医保、灵活就业职工医保参保人享有,城乡居民医保(原新农合)绝大多数地区无此账户。资金来源于个人缴费部分全额划入+单位缴费按年龄比例划入,按月到账、逐年结转、计算利息、可继承,专门用于定点医院门诊自付费用、住院自付部分、定点药店购药、医用耗材支付社保提取个人金额,2026年全国推行家庭共济,可用于配偶、父母、子女的医疗自付费用,日常状态下不能取现。
2. 养老保险个人账户余额
职工养老保险个人缴费比例8%全额计入该账户,灵活就业人员按20%比例缴费,其中8%计入个人账户,单位缴费部分全部进入统筹基金。这笔钱是退休养老金的核心组成部分,按年计息、累计计算,用于退休后按月发放基础养老金与个人账户养老金,法定退休年龄前绝对禁止提前支取,仅终止社保关系时可依法清算。
3. 其他专项账户资金
失业保险、工伤保险、生育保险无个人存储账户,仅享受对应待遇,待遇发放至金融账户而非社保账户;部分试点地区长期护理保险个人账户,资金仅用于失能护理服务消费,不可取现。
(二)金融账户内资金构成
1. 养老待遇类:按月发放的基本养老金、养老金调整补发款、退休一次性补贴,全部打入金融账户,是退休人员最主要的可支取资金。
2. 失业待遇类:符合条件领取的失业保险金、技能提升补贴、失业临时补助,按月发放至该账户。
3. 工伤生育待遇类:工伤医疗补助、伤残津贴、一次性工伤补助金、生育医疗费用报销、生育津贴,统一发放至金融账户。
4. 清算与补贴类:医保个人账户清算资金、养老保险个人账户清算资金、各类民生惠农补贴、就业补助、农民工工资代发等。
5. 个人存入资金:本人主动存入的现金、转账资金,与普通银行卡存款一致,自由支配。
三、取现核心规则:哪些能取、哪些不能取、法定取现情形
(一)金融账户:激活即可自由支取,无任何限制
金融账户内所有资金,包括养老金、失业金、补贴、个人存款,激活后均可在ATM机、银行柜台、手机银行自由支取、转账、消费,和个人名下其他借记卡使用规则完全相同。激活需本人携带身份证、社保卡到卡面合作银行网点办理,设置取款密码,16周岁以下未成年人由监护人代办,提供监护关系证明即可。未激活不影响社保账户就医结算,但会导致各类待遇无法到账,建议领卡后立即激活。
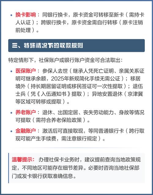
(二)社保账户:原则禁止取现,仅四类法定情形可清算提取
依据《社会保险法》第十四条及2026年全国统一细则,社保账户内医保、养老个人账户资金,除以下法定情形外,任何机构、个人不得违规取现、套现,违规操作将面临暂停结算、追回资金、罚款,甚至刑事责任。
1. 医保个人账户合规取现情形
• 参保人员出国(境)定居,注销国内医保关系,凭定居证明、户籍注销证明、身份证、社保卡,到医保经办机构申请一次性清算余额,转入金融账户支取。
• 参保人员死亡,法定继承人凭死亡证明、亲属关系证明、继承人身份证、社保卡,申请继承余额,资金划转至继承人银行卡。
• 跨省转移医保关系,新参保地不接收余额划转,或参保人主动申请终止原参保地医保关系,可清算提取余额。
• 部分地区试点政策:如天津按月划转部分余额至金融账户、北京设定余额超额提现标准,以当地医保局官方公告为准,无试点地区不执行。

2. 养老保险个人账户合规取现情形
• 参保人员达到法定退休年龄,累计缴费不足15年,且不转入城乡居民养老保险、不补缴,书面申请终止职工养老保险关系,一次性提取个人账户储存额。
• 参保人员出国(境)定居并丧失中国国籍,书面申请终止养老保险关系,提取全部个人账户余额。
• 参保人员死亡社保卡里的钱咋取?一文讲清社保账户资金构成及取现规则,法定继承人继承个人账户全部余额,含本金与利息。
• 已获港澳台居民身份,终止内地社保关系,可申请提取个人账户余额。
四、合规取现全流程:材料、渠道、步骤一步不错
(一)金融账户激活与支取流程
1. 携带本人身份证、社保卡到卡面标注银行任意网点,填写激活申请表。
2. 工作人员核验身份,设置金融账户取款密码,完成激活。
3. 激活后可在ATM机、柜台、手机银行查询余额、支取现金、转账消费,养老金等待遇自动到账后即可支取。
(二)医保个人账户清算取现流程
1. 准备材料:本人身份证、社保卡、出国定居证明/死亡证明/亲属关系证明、本人或继承人银行卡。
2. 办理渠道:国家医保服务平台APP线上提交申请,或参保地医保经办窗口线下办理。
3. 审核拨付:医保部门3-10个工作日审核,通过后余额划转至指定金融账户,到账后自由支取。
(三)养老保险个人账户清算取现流程
1. 准备材料:身份证、社保卡、终止社保关系书面申请、出国定居证明/死亡证明/亲属关系证明。
2. 办理渠道:掌上、当地社保窗口,填写终止养老保险关系申请表。
3. 审核拨付:社保部门审核无误后,一次性拨付个人账户余额至金融账户,完成支取。
五、绝对禁止的违规操作:这些行为会冻卡、罚款、追责
1. 医保套现、药品回收:配合中介超量开药、空刷社保卡、转卖药品套现,属于骗保行为,查实后暂停医保结算3-12个月,追回违规资金,处2-5倍罚款,涉嫌犯罪移送司法机关。
2. 借卡冒名就医购药:将社保卡借给家人、朋友使用,或使用他人社保卡结算,属于冒名骗保,触发系统预警,冻结结算权限,承担相应处罚。
3. 药店刷非药品:在定点药店刷社保卡购买日用品、食品、保健品,违规挪用个人账户资金,系统实时识别,限制购药权限,追回违规资金。
4. 伪造材料取现:伪造死亡证明、定居证明、病历材料骗取账户余额,属于违法犯罪,依法追究刑事责任。
5. 第三方代办取现:轻信街头、网络“社保卡提现代办”,均为诈骗,会泄露个人信息、盗刷账户资金,无任何官方代办渠道。
六、账户查询方法:随时掌握余额,避免不明支出
1. 医保个人账户查询:国家医保服务平台APP、微信/支付宝医保小程序、定点药店/医院结算窗口、12393医保热线。
2. 养老保险个人账户查询:掌上、电子社保卡小程序、当地社保窗口、12333社保热线。
3. 金融账户查询:银行ATM机、手机银行、网上银行、银行柜台、短信通知。
4. 总览查询:社保卡合作银行网点,可同步查询社保账户与金融账户余额,方便核对。
七、全网高频误区澄清,90%的人都被误导
误区一:社保卡里的钱都能取,取不出来是没激活
真相:只有金融账户资金能自由取,社保账户资金专款专用,正常参保不能取,和激活无关。
误区二:医保个人账户余额不用会过期、清零
真相:医保个人账户余额归个人所有,逐年结转、计算利息、可继承,断缴、转移、停保均不清零,永不过期。
误区三:养老保险个人账户钱可以提前取出来应急
真相:法定退休年龄前,除出国定居、死亡、退休缴费不足15年外,绝对不能提前支取,提前取现无任何合法途径。
误区四:家人用社保卡不算违规,不用办共济
真相:借卡属于冒名骗保,家庭共济是合法共用渠道,线上绑定即可,两者有本质区别。
误区五:未激活金融账户,医保不能用、养老金没收
真相:未激活仅影响金融账户支取,社保账户就医结算正常使用,养老金会留存账户,激活后可一次性支取。
误区六:试点地区提现政策全国通用
真相:医保个人账户日常提现仅少数地区试点,全国统一规则仅法定情形可清算,无试点地区不可随意取现。
八、2026年账户管理新规:更规范、更便民、更安全
1. 双账户数据全面打通,清算资金自动划转至金融账户,无需手动转移,到账更快。
2. 医保家庭共济全国落地,近亲属共用个账余额,合法合规,不触发预警。
3. 智能监控全覆盖,违规套现、串换项目、冒名使用实时预警,冻卡规则全国统一。
4. 清算业务全程线上化,无需往返窗口,材料上传、审核、拨付一站式办理。
5. 金融账户待遇发放统一化,养老金、失业金、津贴全部直达,无中间环节。
九、结语:分清账户守规则,合规用钱不踩雷
社保卡里的钱,本质分为“专用保障金”与“通用现金”两类,金融账户激活后自由支配,社保账户坚守专款专用底线,仅法定情形可清算提取,这是全国统一的法定规则,不存在“暗箱操作”“特殊渠道”。违规套现、借卡、刷非药品,看似占小便宜,实则面临冻卡、罚款、追责风险,反而让救命钱、养老钱变成风险点。
对于普通人而言,只需记住三个核心原则:激活金融账户领待遇、社保账户合规用于医疗、法定情形才清算取现,用好官方查询渠道与线上办理功能,远离第三方代办骗局,就能安全用好社保卡内每一分钱。无论是日常就医购药、领取养老待遇,还是特殊情形清算余额,按规则操作、备齐材料,既不浪费权益,也不触碰法规红线,让社保卡真正成为守护生活的可靠保障。
本文 配资论坛 原创,转载保留链接!网址:http://wwww.gxdysm.com/post/1772.html
【原创声明】本文为配资论坛原创作品,著作权归作者所有。未经作者书面授权,禁止任何形式的转载、复制或使用。违者将依法追究法律责任。











