船舶工业产业链全解析及当下市场强周期性特点分析
<配资论坛>船舶工业产业链全解析及当下市场强周期性特点分析配资论坛>
(报告出品方/作者:方正证券,李鲁靖、刘明洋)
1.四重周期:周期叠加,造船打开景气上行通道
船舶行业产业链分解
船舶工业属于复杂程度高、综合性强的大型装备制造产业。以总装建造环节(船厂)为核心,可以把船舶工业分为上、中、 下游。上游环节包括原材料、船舶配套、科研开发等,其中原材料主要包括钢材、铜材、铝材、涂料等;船用配套涉及面 广、产品种类多,包括机电配套产品和系统、船舶动力系统、电气自动化系统等;科研开发主要涉及船舶及相关配套产品 的研究开发。中游环节以总装建造(船厂)为核心,通过协调利用各类人工、原材料、机械设备等各类资源,经过多个环 节加工组装形成最终船舶产品。下游环节则包括船舶产品交付后的各类服务,包括船舶修理改装、船用配套设备的维修和 保养服务、以及船舶拆解等。

主流船型简介
船舶根据功能划分为不同种类。传统三大船型主要包括散货船、集装箱船和油船,近年来气体船被认为是“第四大船 型”。除了四大主流船型外,还包括汽车滚装船、多用途船、科考船、海工船等等。
强周期性是造船业最显著的特点
造船业是一个国家经济政治的综合反映,强周期性是显著特点,本质在于供需关系的变化。船舶需求和供给的传导具有滞后 性,需求弹性与供给刚性共振形成的供需错配是造成周期的直接原因。 纵观历史,船舶大周期与经济周期吻合大概20年左右,中周期5-10年,小周期3年左右。每一个周期都伴随着当时重要的历 史性事件,也都以寒冬开头,然后回暖起伏,再次进入寒冬。周期推动因素主要包括全球经济波动、船舶自然汰换、能源新 规推动、船舶技术升级、突然事件扰动等等。
四重周期叠加下的造船景气上行
造船市场在2008年全球经济危机后迅速进入萧条,进入十年去产能周期。运价作为船舶需求前瞻性指标对造船市场有重要指导 意义。 2017年-2020年,航运回暖运价上涨,造船仍处于去产能阶段,在手订单减少; 2021年至今,供需错配下运价快速抬升,船企接单量增加,造船业进入大周期上行阶段。
全球经济复苏下,集装箱船拉动船市复苏
随着欧美主要经济体疫情放开,国际贸易迅速恢复增长,集运景气度迅速恢复。 需求端:美欧等主要经济体经济活动逐步回归正常,进口需求止跌反弹。全球制造业PMI 迅速从低点39.6反弹至高点56。 供应端:港口拥挤导致运力周转效率明显下降,市场出现10%供给不足;港口“用工荒”及全球 海员减少,加剧供需矛盾;集装箱进出失衡加剧供应链紧张。 供需错配下,集运价格迅速上涨, 2021年10月欧线、美线、日韩线、东南亚线、地中海线等主要航 线运价较2019年末分别上涨410.5%、198.2%、39.1%、89.7%和396.7%。船东逐利下单,船厂订单增 加,船价上涨。 随着疫情缓解供应链问题得到解决,北美及欧洲的高通胀、利率上升、金融紧缩等问题限制外贸进 出口,箱船运价下降。前期锁定的大量箱船订单挤占了船厂船台,随后散货船、油运及气运接力, 船舶行业迎来景气繁荣。 22年末相较21年初,按CGT计全球造船在手订单上涨46%,箱船在手订单上涨205%,船厂产能饱和, 造船进入卖方市场,船舶价格持续走高。
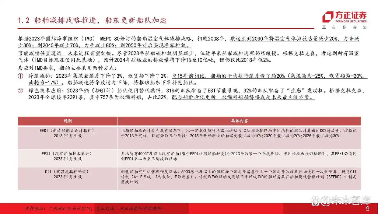
船舶减排战略推进,船东更新船队加速
根据2023年国际海事组织(IMO) MEPC 80修订的船舶温室气体减排战略,相较2008年,航运业到2030年将温室气体排放总量减少20%,力争减 少30%;到2040年减少70%,力争减少80%;到2050年前后实现净零排放。 节能减排任重道远,未来进程有望加快。尽管2023年船舶碳排放明显减少,但近年来船舶减排进程仍然缓慢。根据克拉克森,考虑到所有温室 气体(IMO目标现在使用此基础),预计2024年航运业的排放量将下降1%至10亿吨,但仍仅比2018年低2%。 为应对IMO要求,船舶主要采用两种方式: ① 降速减排:2023年集装箱速度下降了3%,散货船下降了2%。与15年前相比,船舶的平均航行速度慢了约20%(集装箱为-25%,散货船为-20%, 油轮为-17%)。船舶减速将导致运力下降,将推动船东下单补充船队。 ② 绿色技术应用:2023年6%(按GT计)船队使用替代燃料,31%的车队配备了EST节能系统,32%的车队配备了“生态”发动机。根据克拉克森, 2023年全球接单2391条,其中757条为双燃料船,占比32%。配合船龄老化更新,双燃料船舶替换或是未来最主流方案。
2.三次转移:多重优势,中国造船全球竞争力突出
三次转移,中国站上世界之巅
造船行业具有三重密集性,即资金、技术、劳动力密集,这也就造成造船业随劳动力成本优势和工业基础转移,欧洲-日 本-韩国-中国。
1950年前,全球造船业中心在欧洲,在全球船舶工业产品质量和品牌 形象上具有极大的影响力。 1950年朝鲜战争爆发,日本从美国手中承接了大量的造船订单和修船 业务。日本政府将造船业视为了国家支柱产业,不仅为造船业颁布了 多项政策帮助发展,还为造船业提供巨额贷款,额度高达船价的70%, 日本造船业迅速崛起。1973年日本造船业产量更是超越了所有欧洲国 家的总和,成为全球造船的中心。1973年第一次石油危机爆发,日本造船业受到重创。韩国造船业从 1972年的现代重工起步,凭借政府的政策、雄厚的资金支持和本国低 廉的劳动力,以突出的价格优势与欧洲、日本等造船强国展开激烈竞 争。1993年,韩国承接造船订单首次超过日本,居世界第一。之后与 日本市场份额不相上下,逐渐于2000年后确立造船业世界霸主地位。 1978年中国造船“推船下海”,及剥离国营、自负盈亏。中国造船通 过香港快速打开国际市场,1999年中国船舶工业总公司拆分重组,随 后江南造船厂、沪东造船厂、中华造船厂、上海船厂、澄西船厂进行 两两重组和制度改革。 2001 年加入 WTO 为标志,中国造船业进入 前所未有的爆发期,开始高歌猛进。 2010年中国造船完工量6479万 DWT,占世界42.1%,全面超越韩国,位居世界第一。韩国产业研究院 发布报告,2023年中国造船业价值链综合竞争力超越韩国位居全球第 一。
多重优势,中国造船或是最优选择
根据韩国《2023年造船业价值链综合竞争力报告》,2023年中国造船业价值链综合竞争力达90.6分,而韩国达88.9分,日本和欧盟造船业则分 别达到83.1分和71.4分。 从研发、设计、采购、生产、服务等5个维度看,中国在生产和服务领域领先韩国,而在研发、设计、采购领域与韩国的差距已经明显缩小。 韩国船企目前仅在气体运输船领域还拥有所谓“超差距”的竞争力;在集装箱船领域,中韩已经处于同一水平线;2022年,中国船企在油船领 域的竞争力已经超越韩国;而在散货船领域,中国的“统治地位”很难被撼动。
成本优势:造船钢板是造船最重要的原材料,大约占整船价值量的20-30%。对比中日韩三国造船板价格(数据来源克拉克森,中国造船板价 格采用20mm造船板数据),对比2023年数据,中国造船板价格较日、韩分别低24%、29%。同时相比于韩国的财阀制度,我国钢材供应商如宝 钢、鞍钢等具有国有企业背景,行业发展更为健康,价格调控更为合理。
劳动力优势:劳动力密集是造船行业的最主要特征,我国作为人口大国具备良好的基础。随着近年接单量的快速增长,劳动力短缺的窘境开 始制约日韩船发展。韩国造船海工装备协会的调查数据称,到2027年现在船舶市场分析,其国内造船业人力缺口仍在4.3万人左右。三大船企通过高薪从中小 船企挖人,并上调年薪防止员工流失,同时加大越南等外籍劳工引进,但后续或许会带来更严重的社会问题。日本造船业主要从提高薪酬和 改善工作环境两方面入手来吸引工人,部分造船企业已提出增加薪酬的方案,并着手投资改造设备厂房提升工人工作环境。
从琼斯法案到“301”,美国难以影响造船格局
《琼斯法案》:即1920年《商船法》第27条,《琼斯法案》规定:所有在美国境内港口之间航行的船舶必须由美国制造、并在美国登记注册、 由美国公民或常住居民拥有和运营,或者船舶的所有权至少有75%是美国公民所控制;船员必须是美国公民。《琼斯法案》一方面提高了美 国本土就业率,但同时也增加了造船成本、运输成本。
“301”法案:美国时间2024年4月17日,USTR宣布发起针对中国海事、物流和造船行业的301调查。 301条款规定如果确定某个国家的贸易 行为不合法或不合理,美国政府有权采取一系列报复措施,如提高关税、限制进口、停止有关协定等。 我们认为“301”法案短期不会为中国造船市场形成巨大冲击,主要原因有: 1、美国造船业在规模及价格两方面已失去竞争力。根据克拉克森统计,美国船厂目前手持订单(不含军船)仅25艘,合23.2万总吨,在全球市 场占比不足0.1%。美国船厂新造船价格为亚洲船厂的1-5倍,例如2014年签单的MR成品油轮,美国船厂报价1.25亿美元,同期亚洲船厂报价3650 万美元;2022年签单的集装箱船(LNG动力方案),美国船厂报价3.33亿美元,而同期亚洲船厂报价6200万美元。 2、美国船东手持订单中中国建造比例仅11%。美国船东手持订单共计127艘,合660万总吨。以总吨计,韩国船厂是最主要的合作下单船厂,占 比为30%,主要船型产品为能源运输船包括LNG运输船和油轮;其次为意大利船厂,占比为20%,主要为豪华邮轮建造;中国船厂占比为11%,主 要为一般商船包括油轮、集装箱船和散货船。 3、方案实施难度较大。在对船只建造国的识别上以及费用标准的制定上,该法案实施均存在一定难度。 4、船东可自行调控航线。船东可以挑选其他国家造的船只承担美线任务,中国船只更多放在欧线、南美、亚洲等地区。 5、美国增收关税或将自食恶果。若美国对过境船只增加大额关税,船东或许倾向减少美线船只,这将带来运费的进一步上涨,成本的增加最终 也将由美国消化。 综上,美国启动“301”调查更多的是一种大选期间的政治博弈手段,在当前中国造船三大指标均处于世界第一的竞争格局下,短期不会对 中国造船产生巨大负面影响。长远来看,需警惕欧洲是否有跟进动作。
3.当前格局:量价保持上涨,船企盈利剪刀差不断加大
运价:三大船型运价表现强势
运价:克拉克森海运指数(5月10日)周度环比上涨5%至26646美元/天,较年初上涨1.65%。年初至今平均运价基本与去年持平,较10年期平均 水平高35%。具体来看,散货船受益于全球制造业复苏带动大宗商品航运需求上涨,年初至今运费平均值较去年上涨40%;集装箱船受红海冲突 导致部分船只绕行好望角影响,年初至今运价不断走高,涨幅达43.5%;油船市场表现强势,年初至今涨幅16.7%。
订单:接单量不断拔高,中国三大指标稳居世界第一
全球订单:截至4月底,全球船舶在手订单4784艘,合计12991万CGT,在手订单与年初基本持平,较去年同期增长6%,较20年同期增长56%。 24年共接单540艘,合计1640万CGT,较去年同期上涨8%;交付单570艘,合计1254万CGT,较去年同期上涨11.67%。 我国订单:截至4月底,我国船舶在手订单2683艘,合计6486万CGT,全球占比50%。24年我国共接单84艘,合计928万CGT,全球占比57%; 交付订单324艘,合计684万CGT,全球占比55%。 目前全球接单、交付均保持增长态势,我国三大指标仍保持着全球第一的份额。船厂在手订单饱满,普遍排期至2027年以后,短期营收得 到保障,伴随高价值船舶订单逐渐交付,盈利能力有望同步好转。
成本端:钢价处于低位震荡,汇率较稳定
钢价:截至2024年5月10日,20mm造船板价格收于4220元/吨,较年初下降4%。年初至今平均价格4362元/吨,较去年同期下降9.3%。 我们认为年内若铁矿石、焦炭和废钢等原材料价格不出现大幅波动的情况,预计造船板价格将会在相对稳定的区间内小幅波动。 主要原因为供给端较为充足。2023年全国造船板产量1416万吨,同比增加222万吨,上升18.6%,其中高强度造船板产量870万吨,同比 增加170万吨,上升24.2%,造船板产量连续两年保持较快增长。出口受海外反倾销、碳关税、查处买单贸易、海外供给增加等影响受 到一定程度抑制,国内受房地产基建低位影响钢材需求较弱,船用钢板供应量充足。 汇率:5月即期汇率均值7.224,自去年6月份以来保持在7.14以上。人民币贬值有利于船舶出口。 当前美国年内降息预期减弱,预计年内汇率仍将保持较高水平。
4.展望后市:健康发展,各船型有望轮动共振
本轮特点:健康发展是主题,造船打开长周期上行通道
要点1:投机行为减少,造船产能增长有限,供少求多的关系有望长期维持。 2006年,中国造船业全行业利润96亿,2007年全行业利润227亿,一年时间利润增长2.3倍。在这种火热的市场下,全球海运集团都以竞争 的方式向船厂下单,下不了单就自己出资建造船厂,无数民营船厂拔地而起。2000-2008年,全球活跃船厂数量从384家增长到1033家,我国活 跃船厂数量从79家增长至414家。随着金融危机爆发航运业进入寒冬,全球船厂也步入十年的产能出清之路。 阶段1:2009-2016被动去产能:小型造船厂关停倒闭,活跃船厂减少226家。 阶段2:2016-2019主动去产能:中远集团和中国海运实施重组;渤海船舶重工整合山海关船舶重工、大连船舶重工整合天津新港船舶、青 岛武船重工整合青岛北海船舶重工,北船旗下的造船企业数量从 6 家合并为 3 家;在南船旗下,造船资源开始腾挪整合。2019年7月1日,南 北船宣布战略性重组。 目前活跃船厂仍在下降,2021-2024年全球活跃船厂减少90家,我国减少48家。供少求多的关系难以改变,船价短期无下降压力。 我国船厂供给侧改革,通过内部挖潜的方式提高产能,2023年CCI指数上涨17%。船厂接好单、接大单,规模效应有望带来超额收益。
要点2:高价值船占比提升,盈利能力有望改善。 高附加值船型比例增加:随着航运市场的变化和我国建船能力的提升,本轮船舶周期与上一轮周期的船型结构发生了明显调整。上一轮船厂接 单主要以散货船和油船为主,而这一轮主流船舶订单由“三大船型”变为“四大船型”,LNG接单量明显上涨。根据克拉克森,集装箱船新造船 平均价格在3000万-2亿美元之间,散货船在3000万-5000万美元,LNG船舶在3-5亿美元,VLCC在1.1亿左右。油船、LNG船型下单比例增加将有利 于船厂营收增长。除了LNG外,伴随中国新能源汽车崛起,PCC订单也快速积累。中国经过长时间的技术积累,在高端船型如油轮、VLCC、VLGC、 VLEC、LNG技术趋向成熟船舶工业产业链全解析及当下市场强周期性特点分析,不断抢占市场份额。 船舶趋于大型化,造价更高:以箱船为例,以TEU计,3000-、8000+TEU、12000+TEU的2008年的比例为0.8:1.3:1;2023年这一比例变 为0.01:1.35:1。以2024年以来新船均价计算,三者价格分别为5600万、1.43亿和1.6亿元。船型越大船越贵。
要点3:双燃料船加速下单,利好船厂营收提升。 双燃料船舶替换是船东应对船舶减排的主要手段,尤其是2023年EEXI和CII实施后船东下单偏好更加明显。自2023 年初以来,造船厂订购的新 造船中有超过 40% 具有替代燃料能力,一系列燃料选择也取得了进展。 2024年第一季度交付船舶(以GT计)有35%具有替代燃料能力(2023年:30%,2022年:20%)。这使得双燃料船舶占船队的份额从2020年初的3% 增加到7%,克拉克森预计到2025年底这一比例将上升到9%。2024年以来(截至5月10日),全球新签订单698艘,其中,替代燃料船舶共成交324 艘,占比46.4%。双燃料占新接订单比例呈明显上升趋势。 双燃料船舶价格更高,船厂盈利能力有望提升:以超大型集装箱船为例,比较可以发现,LNG双燃料船价格较常规燃料约提升12%,甲醇双燃料 船价格较常规燃料提升约9%。
5.产业监测:造船进入卖方市场,企业营收盈利有保障
造船产业23及24Q1业绩回顾

2023年,全国规模以上船舶工业企业实现主营业务收入6237亿元,同比增长20.0%:实现利润总额259亿元,同比增长131.7%,行业进 入业绩拐点期。 24Q1中国船舶实现归母净利润4.01亿元,同比增长821.12%;中国重工实现归母净利润1.35亿元,同比增长103.63%;中船防务实现归 母净利润0.15亿元,同比增长157.65%。我国船企逐步进入业绩释放期。 对比2023年扣非净利率可以发现,中国船舶(2.22%)、中船防务(0.9%)、中国重工(0.87%)和扬子江有较大差距(17%),扬子 江由于采用节点收入确认,利润体现较中船集团船企早1-2年时间,因此扬子江净利率的提高对其他船厂有一定指示意义。
报告节选:






































(本文仅供参考,不代表我们的任何投资建议。如需使用相关信息,请参阅报告原文。)
本文 配资论坛 原创,转载保留链接!网址:http://wwww.gxdysm.com/post/2046.html
【原创声明】本文为配资论坛原创作品,著作权归作者所有。未经作者书面授权,禁止任何形式的转载、复制或使用。违者将依法追究法律责任。











