浙江出台新规加强商品房预售资金监管 防止开发商挪用监管账户资金
<配资论坛>浙江出台新规加强商品房预售资金监管 防止开发商挪用监管账户资金配资论坛>
最近河南银行和房管局之间互相推锅,把开发商擅自挪用房地产预售资金监管账户的再一次推到了风口浪尖处。
7月20日,浙江省人民政府办公厅发布了关于进一步支持建筑业做优做强的若干意见,在第十六条健全风险防范机制中,对商品房预售资金监管账户出具了明确规定。


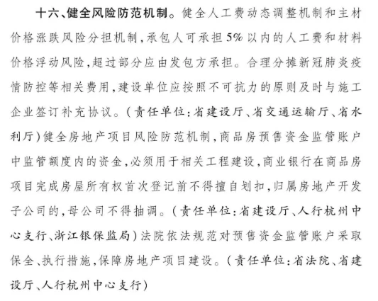
商品房预售资金监管账户中监管额度内的资金,必须用于相关工程建设,商业银行在商品房项目完成房屋所有权首次登记前不得擅自划扣,归属房地产开发子公司的,母公司不得抽调。(责任单位:省建设厅、人行杭州中心支行、浙江银保监局)
法院依法规范对预售资金监管账户采取保全、执行措施,保障房地产项目建设。(责任单位:省法院、省建设厅、人行杭州中心支行)
不过关于预售资金监管账户这事,2022年1月11日,最高人民法院、住房和城乡建设部、中国人民银行三大监管部门联合发布《关于规范人民法院保全执行措施确保商品房预售资金用于项目建设的通知》,明确规定了冻结预售资金监管账户后依然要保障楼盘建设正常支出,如果经审批后,开发商还将预售资金挪为他用,住建部门要承当相应责任。看这份政策解读能看得更清楚这次浙江这个新政。
法[2022]12号最高人民法院 住房和城乡建设部 中国人民银行关于规范人民法院保全执行措施确保商品房预售资金用于项目建设的通知
各省、自治区、直辖市高级人民法院,解放军军事法院,新疆维吾尔自治区高级人民法院生产建设兵团分院;各省、自治区、直辖市住房和城乡建设厅(委、管委),新疆生产建设兵团住房和城乡建设局;中国人民银行上海总部、各分行、营业管理部、各省会(首府)城市中心支行、副省级城市中心支行,各国有商业银行,中国邮政储蓄银行,各股份制商业银行:
为了确保商品房预售资金用于有关项目建设,切实保护购房人与债权人合法权益,进一步明确住房和城乡建设部门、相关商业银行职责,规范人民法院的保全、执行行为,根据《中华人民共和国城市房地产管理法》《中华人民共和国民事诉讼法》等法律规定,通知如下:
一、商品房预售资金监管是商品房预售制度的重要内容,是保障房地产项目建设、维护购房者权益的重要举措。人民法院冻结预售资金监管账户的,应当及时通知当地住房和城乡建设主管部门。
人民法院对预售资金监管账户采取保全、执行措施时要强化善意文明执行理念,坚持比例原则,切实避免因人民法院保全、执行预售资金监管账户内的款项导致施工单位工程进度款无法拨付到位,商品房项目建设停止,影响项目峻工交付,损害广大购房人合法权益。
解读:2021年1月14日,最高人民法院发布《关于充分发挥司法职能作用助力中小微企业发展的指导意见》(法发〔2022〕2号),其中第14条规定:对商品房预售资金监管账户、农民工工资专用账户和工资保证金账户内资金依法审慎采取保全、执行措施,支持保障相关部门防范应对房地产项目逾期交付风险,维护购房者合法权益,确保农民工工资支付到位。冻结商品房预售资金监管账户的,应当及时通知当地住房和城乡建设主管部门;除当事人申请执行因建设该商品房项目而产生的工程建设进度款、材料款、设备款等债权案件外,在商品房项目完成房屋所有权首次登记前,对于监管账户中监管额度内的款项,不得采取扣划措施,不得影响账户内资金依法依规使用。除法律另有专门规定外预售资金监管账户规定,不得以支付为本项目提供劳动的农民工工资之外的原因冻结或者划拨农民工工资专用账户和工资保证金账户资金;为办理案件需要,人民法院可以对前述两类账户采取预冻结措施。
除当事人申请执行因建设该商品房项目而产生的工程建设进度款、材料款、设备款等债权案件之外,在商品房项目完成房屋所有权首次登记前,对于预售资金监管账户中监管额度内的款项,人民法院不得采取扣划措施。
解读:对于非监管规定允许的本项目建设支出和其他执行案件,人民法院在商品房项目完成房屋所有权首次登记前,对于监管账户中监管额度内的款项,不得采取扣划措施。这个时间点的界定,也对预售商品房项目施工、材料供应等相关单位的结算清欠和维权时间提出了要求。
二、商品房预售资金监管账户被人民法院冻结后,房地产开发企业、商品房建设工程款债权人、材料款债权人、租赁设备款债权人等请求以预售资金监管账户资金支付工程建设进度款、材料款、设备款等项目建设所需资金,或者购房人因购房合同解除申请退还购房款,经项目所在地住房和城乡建设主管部门审核同意的,商业银行应当及时支付,并将付款情况及时向人民法院报告。
解读:按照预售资金监管规定、符合条件的支付工程进度款、材料款等使用支出,应当允许并同意拨付,不得影响账户内资金依法依规使用,以保障项目建设不受影响。
住房和城乡建设主管部门应当依法妥善处理房地产开发企业等主体的资金使用申请,未尽监督审查义务违规批准用款申请,导致资金挪作他用,损害保全申请人或者执行申请人权利的,依法承担相应责任。
解读:强调各地住建委、住建局对于预售资金的监管职能,开发商若将预售资金挪为它用,监管部门必须承担相应责任。
三、开设监管账户的商业银行接到人民法院冻结预售资金监管账户指令时浙江出台新规加强商品房预售资金监管 防止开发商挪用监管账户资金,应当立即办理冻结手续。
商业银行对于不符合资金使用要求和审批手续的资金使用申请,不予办理支付、转账手续。商业银行违反法律规定或合同约定支付、转账的,依法承担相应责任。
四、房地产开发企业提供商业银行等金融机构出具的保函,请求释放预售资金监管账户相应额度资金的,住房和城乡建设主管部门可以予以准许。
预售资金监管账户被人民法院冻结,房地产开发企业直接向人民法院申请解除冻结并提供担保的,人民法院应当根据《中华人民共和国民事诉讼法》第一百零四条、《最高人民法院关于适用〈中华人民共和国民事诉讼法》的解释》第一百六十七条的规定审查处理。
解读:第一百六十七条的规定为,财产保全的被保全人提供其他等值担保财产且有利于执行的,人民法院可以裁定变更保全标的物为被保全人提供的担保财产。
五、人民法院工作人员在预售资金监管账户的保全、执行过程中,存在枉法裁判执行、违法查封随意解封、利用刑事手段插手民事经济纠纷等违法违纪问题的,要严肃予以查处。
住房和城乡建设主管部门、商业银行等相关单位工作人员在预售资金监管账户敢项监管、划拨过程中,滥用职权、玩忽职守、徇私舞弊的,依法追究法律责任。
最高人民法院住房和城乡建设部
中国人民银行2022年1月11日
司法传真287简牍核校
以下为广告
本文 配资论坛 原创,转载保留链接!网址:http://wwww.gxdysm.com/post/85.html
【原创声明】本文为配资论坛原创作品,著作权归作者所有。未经作者书面授权,禁止任何形式的转载、复制或使用。违者将依法追究法律责任。











