房屋装修报价单审核要点,教你避免被不良家装公司坑钱
<配资论坛>房屋装修报价单审核要点,教你避免被不良家装公司坑钱配资论坛>
在房屋设计图出来后,装修合同签订前,业主都会收到一张装修报价单,需要审核签字确认。这时可不能轻心大意,因为装修报价单直接关系着装修花费的多少以及是否会超支。对于大多数业主来说,装修支出都是一笔不小的开支。为防止不良装修公司在报价单上做手脚,业主们可要睁大眼睛,仔细审核!
Part1:了解从零开始认识装修报价单
装修报价单也被称为装修预算单,是关于装修工程需要花费的预计。正规公司的装修报价单的报价一般与结算的时候的花费相差不大。下面来认识一下装修报价单的一般构成。
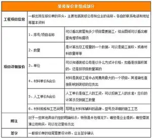
一、装修报价单的组成

不同公司的装修报价单表格可能有所差别,但是正规的装修报价单应该都会包括一些不可缺少的部分。下面来看看比较合格的装修报价单的组成。

装修报价单一般是由上表中列出的部分组成,别看组成部分比较简单,看似一目了然。实则里面可由装修公司藏“猫腻”而难以被发现的地方多着呢!俗话说,买的没有卖的精,装修也是一样,装修公司总是高业主一筹。业主可做的就是尽量降低花冤枉钱。
二、装修报价单包含的费用

装修费用一般包括设计费、材料费和施工费等。在装修报价单上,设计费一般不会体现。而往往包括材料费、人工费、管理费,以及一些可选项目如甲醛清理费、保洁费用等。
Part2:报价越低越好?破除认识误区
对于工薪阶层来说,买房已经预支了半辈子的积蓄了,留给装修的钱并没有多少,因此省钱装修是很多人的目标。为了实现这个目标,在选择装修公司时,很多人往往偏向于选择保价较低的一方。小编要提醒的是,装修报价单上的报价越低并不意味着应该选择这家公司。看装修报价单的时候,不仅仅需要看总价,还需要综合许多其他方面的信息。
一、报价单并不以总价简单评定

业主可能会碰到这种情况,甲公司出的报价单总价为10万元,而乙公司的总价只要8万元,那么是不是应该就选择要价较低的乙公司呢?不一定!不同公司提供的报价单中,可能采用的材料和施工工艺不一样,甚至可能是因为甲公司增加了某个施工项目。因此,不能简单的以报价单的价格评定装修公司的优劣,而是需要仔细比较。
二、审核设计施工图纸

在审核装修报价单前,应该先审核好设计图纸。一套完整、详细、准确的房屋设计图纸是预算报价的基础,因为,报价都是依据图纸中具体的面积、长度尺寸、使用的材料及工艺等情况而制定的,图纸不准确,预算也肯定不准确。
三、

装修报价单是根据设计师的图纸来做的,设计图纸是房屋的总规划,设计图纸出来后,才可能做成对应的报价单。因此,审核装修报价单时,首先需要对照设计图纸来看。根据设计图纸就可以比较清楚地看出报价单上的项目是否有增项、漏项的情况。核对项目要仔细,因为一些被漏掉的项目到了现场施工时肯定是不能缺的,因此就免不了超支。
四、对照图纸核算施工面积
此外,还需要参照图纸核对装修报价单中各工程项目的具体数量和施工面积。装修报价单上的数据计算应该和设计图纸上的一致。如果按图纸计算的面积是60平方米,而报价单上是65平方米,那么这样的误差对于一些单价高的装修项目,往往就会相差上千元。
五、看材料和施工工艺说明

装修报价单越详细越好,这是毋庸置疑的。因为这一方面表明了装修公司的认真态度,另一方面也方便业主了解清楚。在某项工程的报价说明那一栏,装修公司应该列明是采用什么品牌什么型号的材料,使用什么样的施工工艺做成。材料和施工工艺说明应该详细。可以说报价单中最重要和最需关注的不是价格,而是采用的材料和施工工艺这一栏。
六、查看报价单计量单位

注意一下报价单中的计量单位,这会直接影响到最终的报价。比如做电视柜房屋装修报价单审核要点,教你避免被不良家装公司坑钱,有的公司用米,而有的是用平方米计算的,业主这时候就要注意了,因为往往按平方米计算的家具不论多高多宽,都按平方米数乘以单价去计算,而用米计算的家具是有高度限制的。
七、特殊项目特殊报价

在家装的施工过程中,难免会出现一些特殊的施工情况,或者是装修装修家庭提出一些特殊的装修要求。这些项目的收费往往在刚开始的报价单上体现不出来,而到现场施工时根据实际情况提出。因此,报价单和实际支出有差别,也是比较正常的。只是要注意的是,这个差距需控制在一定范围,不能太大。
Part3:报价单猫腻多教你破解维权益
在实际装修中,装修报价单是装修公司隐藏猫腻最多的一处,是业主最容易被坑的一环。其实装修报价单中的猫腻并不难发现,不过需要业主有一定的经验。对于缺少经验的初次装修的业主来说,还是赶紧来看看装修报价单中的常见五项猫腻。
一、施工项目数量猫腻
关于施工项目,装修公司的猫腻无非是故意漏项和故意增项两种。

故意漏项:很多装修公司在报价时,往往漏掉一些必不可缺的施工项目,因此报价单上就没有此项的收费。而在实际施工过程中家装公司报价单全面分析,业主迫于无奈只能增加这项施工的开支。
故意增项:这里说的增项主要是指装修公司将某些施工项目拆分,看起来好像预算更加详细,单价很低,从而多算了一遍钱。为防止出现这种情况,可以先找出报价单中一些有联系的项目,将他们的总价加起来,然后和市场同样的东西比较价格,看是否无故相差太多。
小编提醒:对于装修公司的这种手段,最有效的方法还是熟悉设计图纸,根据设计图纸检查施工项目。此外也可以请第三方监理帮忙审核施工项目。
二、施工材料猫腻
关于施工材料的猫腻较多,主要有关于材料的说明模糊,可能导致后期施工以次充好。

材料说明模糊:一些装修公司的装修报价单中,会注明用到哪些材料,却不标明材料品牌和具体型号等,于是在实际应用时以次充好,从而赚取材料差价;此外在一些报价中,一些主材会被注明暂定,但是在价格栏中却报了低价,使得总价看起来较低。
小编提醒:业主应要求报价单的每一项尽可能详细地说明材料的各项要素。装修期间注意核查相关材料是否按指定的要求采购。
三、施工工艺猫腻

装修报价单最常见的问题就是施工工艺模糊不清。很多装修公司利用装修报价单上关于施工工艺的缺失,在施工时不按照行业规格来,偷工减料,遗漏工序等,造成装修质量不过关。
小编提醒:对此,业主最好了解一些装修施工知识,了解一些常见施工项目的施工工艺标准,定期去装修现场了解装修进程。
四、计量单位猫腻

最常见的就是偷换计量单位,比如将原本应该按平米算的报价项目改为按米算,这个猫腻需要大家多加留意。
小编提醒:业主应要求按照实际面积来算,比如衣柜、鞋柜等,尽量少以“项”为单位,减少报价误差。
五、计量面积猫腻
不少装修公司的报价单猫腻往往也存在在计量面积上。常见的做法有:乳胶漆不扣除门窗洞口的面积;厨房、卫生间墙地砖按满铺计算,而贴的时候却只贴眼睛看得见的地方,至于橱柜背面就不贴了。
小编提醒:对于这种情况,业主一定将设计图纸上的面积对照报价单上的施工面积,对照要仔细。
六、人工费猫腻

在这方面主要的猫腻就是故意降低某个施工项目的材料费用,而提高人工费。由于市场上对于人工费并没有一个统一的价格标准,因此,不少装修公司就将人工费悄悄提高。
小编提醒:为避免这种情况,业主在装修前,最好提前了解一下目前的工人工资水平,了解一下不同工种施工的单价等情况。
本文 配资论坛 原创,转载保留链接!网址:http://wwww.gxdysm.com/post/2008.html
【原创声明】本文为配资论坛原创作品,著作权归作者所有。未经作者书面授权,禁止任何形式的转载、复制或使用。违者将依法追究法律责任。











