醉美四月天郑开马拉松开跑!为何今年不叫国际马拉松了?
<配资论坛>醉美四月天郑开马拉松开跑!为何今年不叫国际马拉松了?配资论坛>
大河网讯(记者 莫韶华)醉美四月天,跑进春天里。4月18日上午8点30分,“双城有爱 一生一世”2021郑开马拉松赛开跑,记者发稿后细心的网友提出疑问:为何今年的郑开马拉松不叫郑开国际马拉松了?是因为没有国际友人参赛了吗?

对此,大河网记者采访郑开马拉松组委会相关人员了解到,今年依然有外籍选手参赛,主要是久居国内的外籍选手,据报名情况来看,数据较往年减少很多。
按照往常惯例,郑开马拉松过去每年都会邀请外籍选手参赛,外籍运动员在马拉松项目上的竞赛水平较高,基本上每一年的奖金多半都是被外籍选手获得。由于疫情的原因,今年没有邀请境外外籍选手及港澳台选手参赛。
从参赛结果证明,全程半程选手均为境内选手。
但是,这并非不加“国际”二字的主要原因。
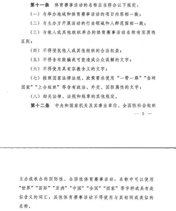
主要是因为2020年1月份,国家体育总局下发的文件《体育赛事活动管理办法》。

其中有一条和跑友们息息相关,就是第二章第十一条和第十二条规定。
第十一条指出,体育赛事活动的名称应当符合以下规定:与举办地域和体育赛事活动的项目内容相一致;与主办方开展活动的行业领域和人群范围相一致。

尤其是第十二条:中央和国家机关及其事业单位、全国性社会组织主办或承办的国际性、全国性体育赛事活动,名称中可以使用“世界”“国际”“亚洲”“中国”“全国”“国家”等字样或具有类似含义的词汇醉美四月天郑开马拉松开跑!为何今年不叫国际马拉松了?,其他体育赛事活动不得使用与其相同或类似的名称。

规定自2020年5月1日起正式施行。
所以,现在国内马拉松都直呼其名,言简意赅。
2020年年初,突如其来的疫情让国内的体育赛事陷入停滞郑开国际马拉松官方网站,岁末年初疫情反弹,国家体育总局紧急发文,严控各类人员密集型赛事的举办,其中特别点名了马拉松,规定在今年3月31日之前暂不审核马拉松赛事。
随着疫情形势向好,“限令”解除,久经波折的马拉松可谓是一夜入春。清明小长假之后,有近20场马拉松赛事“扎堆儿”举办。4月10日,厦门马拉松、渭南马拉松率先拉开大幕。4月11日,无锡马拉松、徐州马拉松、海口马拉松等15场比赛同日开跑。

在4月10日—11日这个“马拉松超级周末”过后,4月17日—18日的周末,再度迎来马拉松赛事的狂欢:4月17日,西安马拉松。4月18日,郑开马拉松、上海半马、杭州临安半马、宁波女子半马、淮安马拉松、海南东方半马等15项赛事在同一天鸣枪。另外,4月24日举行的2021北京半程马拉松也值得关注。

值得一提的是,马拉松名字中都不带“国际”二字了。
网友也留言称:国内备受追捧的马拉松赛事中,比如北京马拉松、杭州马拉松、成都马拉松、无锡马拉松、武汉马拉松等赛事也都不带“国际”了。这样也蛮好的,中国马拉松的名字确实太长了。
本文 配资论坛 原创,转载保留链接!网址:http://wwww.gxdysm.com/post/579.html
【原创声明】本文为配资论坛原创作品,著作权归作者所有。未经作者书面授权,禁止任何形式的转载、复制或使用。违者将依法追究法律责任。











